【概要描述】最近,流行性感冒肆虐,在国内许多地方流行性感冒的阳性比率不断攀升,其变动趋势线近乎呈一条陡峭的上升线。流感是目前世界范围内最常见的疾病之一,发病率高,死亡率高,在全球范围已感染超过十亿人。
最近,流行性感冒肆虐,在国内许多地方流行性感冒的阳性比率不断攀升,其变动趋势线近乎呈一条陡峭的上升线。流感是目前世界范围内最常见的疾病之一,发病率高,死亡率高,在全球范围已感染超过十亿人。

首都医科大学附属北京天坛医院感染科主任王宝增说:“甲流的潜伏期通常在1—3天,最主要的症状是发热、全身肌肉酸痛与头痛,也会有一些较轻的呼吸道症状,例如咳嗽、流涕、咽痛等。” 而新冠的传染性更强,大多为轻、中度发热(37.3-39℃),部分患者可能出现高热,出现味觉、嗅觉异常的可能性比较高,干咳的时间更长。甲流和新冠都是呼吸道传播病毒,在早期症状非常相似,都是以咳嗽、咳痰、发热为主要表现,因此大多数人第一时间很难区分两者。
流感为什么会导致全身疼痛呢?

近日起点网翻译并转载了发表在《自然》来自哈佛医学院细胞生物学系的Stephen Liberles及其团队的一项研究。
2023年3月8日,哈佛大学医学院的研究人员在国际顶尖学术期刊Nature 上发表了题为:An airway-to-brain sensory pathwaymediates influenza-induced sickness 的研究论文。
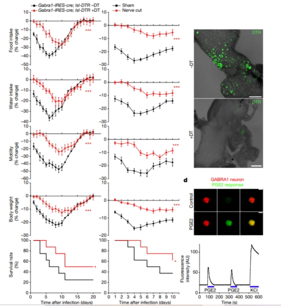
该研究发现,哺乳动物呼吸道中的一组GABRA1神经元通过表达的前列腺素E2受体3(EP3),一旦感知到流感病毒感染产生的前列腺素E2(PGE2),就会向大脑传递信号,引发常见的流感症状。而当GABRA1神经元功能受损或抑制其EP3,都能够减轻流感早期的症状(包括食欲降低、活动减少等),并提高其生存率。

为什么流感明明是呼吸道的问题,却会导致人全身难受,包括头昏、全身乏力、食欲不振甚至出现浑身疼的症状?普遍的科学家对于感冒解释出现以上症状是由于大脑在向身体发送指令,让人产生了这些感觉。之前科研人员的研究结论是,当人感染流感病毒时,人体内会产生一些信号分子如前列腺素E2(PGE2),可以通过血脑屏障(BBB)直接作用于下丘脑神经元,直接激活启动疾病行为程序的大脑区域。 相当于这个信使给大脑报信:“大脑大脑,我感冒了,快让全身难受起来!”
根据以上的研究结论,所以目前的阻断PGE2的药物,如布洛芬和阿司匹林、双氯芬酸等都是通过阻断产生前列腺素E2(PGE2)信号因子,从而控制疾病症状。 也就是这些阻断药物并未真正起到治疗作用, 只是缓解身体的症状,但患者全身难受的症状并不会彻底消失。所以Liberles教授及其团队推测,在呼吸道和大脑之间,有一条隐匿的神经通路,在向大脑传递信号。
研究团队首先观察到,小鼠感染流感也会导致一些与人类相同的疾病症状,并且当他们使用阿司匹林、布洛芬以及一种靶向前列腺素受体(EP3)的抑制剂治疗感染小鼠时,可以缓解这些症状。因此,Liberles教授提出EP3可能存在于某种特殊的“疾病神经元”上,这些神经元会感应前列腺素并通知大脑呼吸道中存在病毒感染。
这个发现与过去传统理解的是呼吸道先产生信号分子,然后信号分子随着血液,流动到大脑附近,通过血脑屏障(BBB)直接作用于下丘脑神经元,发射信号。
但现在新研究推测,人体内应该存在某种专门探测前列腺素的“疾病神经元”,此类神经元能够探测到前列腺素E2(PGE2)并向大脑“报告”呼吸道中存在病毒感染。并不需要随着血液,迂回到大脑附近才发射信号。 相当于, 大脑在呼吸道有驻守的哨兵团队,直接向司令部“打电话”汇报,并不需要快马加鞭亲身跑去汇报。

为此,研究者对基因工程小鼠的某些类型的神经元上的EP3受体基因进行了特异性敲除,以探究到底哪类神经元才是“幕后操手”。结果显示,GABRA1神经元在敲除编码EP3受体基因之后,小鼠的流感症状有所减轻;同时,选择性地杀死GABRA1神经元也会减轻感染小鼠的疾病症状。值得一提的是,GABRA1神经元位于小鼠颈部,从扁桃体延伸到脑干;而扁桃体区域是外部空气和气道内空气交汇的界面,体内富集了众多免疫细胞,当它们遇到病原体时会大量产生前列腺素。
此研究给我们的一个重要启示就是,我们或许可以通过清除GABRA1神经元、抑制PGE2受体的活性或使用布洛芬等药物抑制PGE2合成这些方法来减缓流感感染早期的症状。Stephen Liberles 教授指出,当流感病毒感染下呼吸道之后,另一条神经通路会接管了驱动疾病行为的工作,而这时的疾病症状(例如白肺)明显更严重。如果能找到一种方法来阻断第二种途径,那将为治疗呼吸道感染的重症患者带来巨大医学突破。
注:健合医疗发布本文旨在介绍医学研究进展,不能作为治疗方案参考。如需获得健康指导,请至正规医院就诊。
2025-09-16
2025-04-15
2025-04-15
2024-11-15
2024-04-17
2024-04-15
2024-04-10
2023-07-18
2023-05-12
2023-04-07